三亚市生态环境局
hbj.sanya.gov.cn
中文域名 : 三亚市生态环境局.政务
无障碍浏览
繁
首页
机构介绍
要闻动态
解读回应
信息公开
政务服务
互动交流
数据开放
首页>要闻动态>
图片新闻
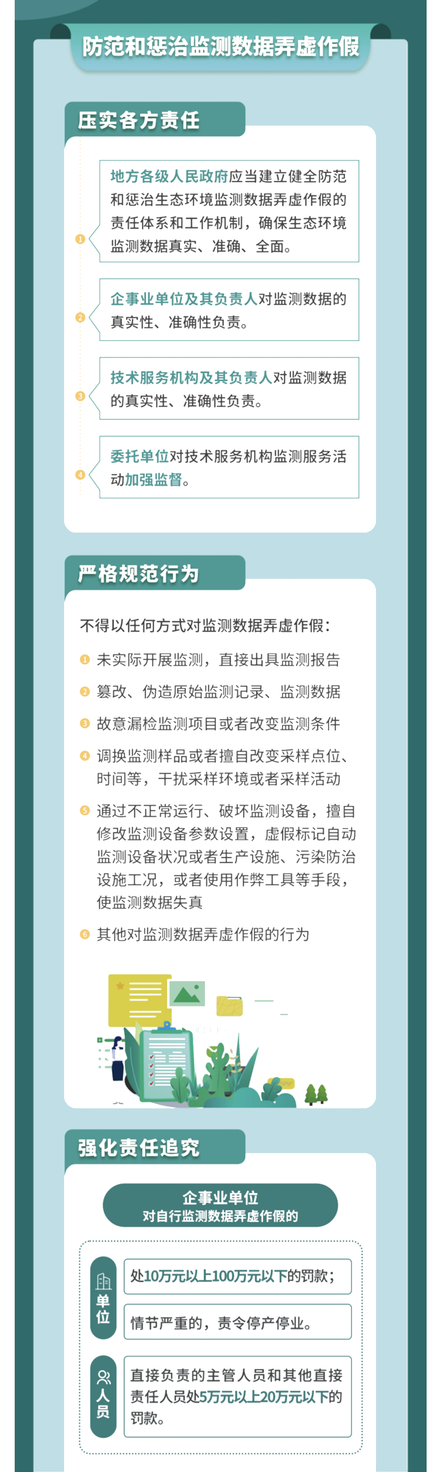
一图读懂 | 《生态环境监测条例》发布,明确了哪些内容,设计了哪些制度?
【字体:
大
中
小
】
打印
2025-12-08 10:53
来源:
生态环境部
相关稿件
*
生态环境监测条例(中华人民共和国国务院令 第820号)
扫一扫在手机打开当前页
打印本页
关闭窗口